
АВТОВАЗ комплектует современные автомобили Лада (Гранта, Калина, Приора и Веста) штатными кнопочными магнитолами, а в топовых версия (комплектациях Люкс) более современными мультимедийными системами (ММС) с сенсорным экраном. В данной статье расскажем, как подключить усилитель и сабвуфер к штатной магнитоле и ММС автомобилей Лада.
На последнем пункте остановимся более детально.

Не важно, какая штатная магнитола установлена на вашем автомобиле, кнопочная с каталожным номером 2190-7900010-20, 2190-7900010-40 или ММС с номерами 2190-7900010-00, 2192-7900200 или магнитола Весты.

У всех устройств с тыльной стороны одинаковые разъемы ISO и mini-ISO.
Усилитель может имеет две группы входов:
Подключение выполняем по любой из схем предложенной ниже.
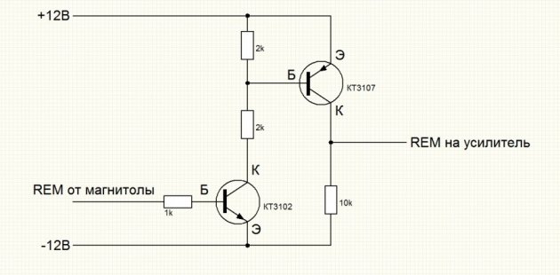
Подключаем усилитель через вход высокого уровня к магнитоле (выход на динамики).

Данный метод подключения подойдет среднестатистическому пользователю. Меломанов такой способ не устраивает из-за большого количества цепей между магнитолой и усилителем (предварительный усилитель, усилитель магнитолы, делитель напряжения внешнего усилителя, усилитель мощности), которые вносят свои искажения.
Для реализации этой схемы подключения усилителя потребуется найти разъем mini-ISO, который следует подключить в пустующий слот на тыльной стороне штатной магнитолы автомобилей Лада.

Далее рекомендуется использовать высококачественные экранированные провода.

Главное преимущество этой схемы подключения - высокое качество звука.
Напомним, на сайте вы можете найти другие полезные инструкции по тюнингу автомобилей Лада.
Ключевые слова: магнитола лада гранта | магнитола лада калина | магнитола лада приора | магнитола лада веста
Быстрая регистрация через соц.сети: